非凡国际

EN
05-2018-12
泉源 :常山非凡国际 浏览量:1263

常山云数据中心一期工程室外环网柜及外线工程比选文件



? ? ? ? 常山云数据中心一期工程室外环网柜及外线工程

比 选 文


? ? ? ? ?比选人:非凡国际(盖章)


? ? ? ? ? ? ? ? ? ? ? ? ? ? ? ? ? ? ? ? ? ? 二〇一八年八月


? ? ? 总 ?目 ?录

第一章 ?比选申请须知前附表

第二章 ?比选申请须知

第三章 ?条约主要条款及名堂

第四章 ?手艺标准和要求

第五章 ?图纸及工程量清单(另附)

第六章 ?比选申请文件名堂

第七章 ?评标要领和标准


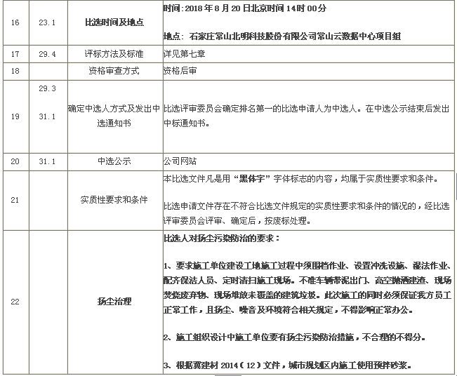
第一章 比选申请须知前附表


非凡国际(中国区)-官方网站

非凡国际(中国区)-官方网站

非凡国际(中国区)-官方网站

? ? ? ? ? ? ? ? ? ?(以后章节请咨询非凡国际常山云数据中心项目组联系电话:0311-85177891)



网站地图