·Ç·²¹ú¼Ê

EN
05-2018-12
ȪԴ £º·Ç·²¹ú¼Ê ä¯ÀÀÁ¿£º1323

ÔÆÊý¾ÝÖÐÐÄÏîĿһÆÚ¹¤³Ì¹©Åäµç¹¤³ÌÊ©¹¤Í¼Éè¼Æ±ÈÑ¡Îļþ


·Ç·²¹ú¼Ê

ÔÆÊý¾ÝÖÐÐÄÏîĿһÆÚ¹¤³Ì¹©Åäµç¹¤³ÌÊ©¹¤Í¼Éè¼Æ

±È Ñ¡ ÎÄ ¼þ

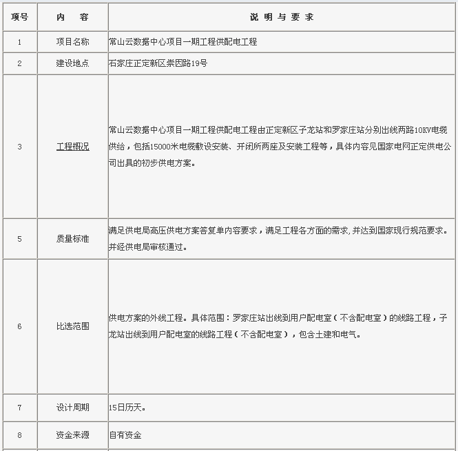
ÏîÄ¿Ãû³Æ£º³£É½ÔÆÊý¾ÝÖÐÐÄÏîĿһÆÚ¹¤³Ì¹©Åäµç¹¤³Ì

ÕÐ ±ê ÈË£º·Ç·²¹ú¼Ê£¨¸ÇÕ£©

? ? ? ? ? ? ? ? ? ? ?2018 Äê05 ÔÂ25ÈÕ


Ŀ ? ?¼


µÚÒ»Õ ?±ÈÑ¡ÐëÖª

µÚ¶þÕ ?ÌõÔ¼Ö÷ÒªÌõ¿î

µÚÈýÕ ?ÆÀÑ¡²½·¥

µÚËÄÕ ?±ÈÑ¡ÎļþÃûÌÃ


µÚÒ»Õ ?±ÈÑ¡ÐëÖª

Ò»¡¢±ÈÑ¡Ðë֪ǰ¸½±í


·Ç·²¹ú¼Ê(ÖйúÇø)-¹Ù·½ÍøÕ¾

·Ç·²¹ú¼Ê(ÖйúÇø)-¹Ù·½ÍøÕ¾

·Ç·²¹ú¼Ê(ÖйúÇø)-¹Ù·½ÍøÕ¾


¶þ¡¢×ÜÔò

1¡¢¹¤³ÌÃû³Æ£º³£É½ÔÆÊý¾ÝÖÐÐÄÏîĿһÆÚ¹¤³Ì¹©Åäµç¹¤³ÌÊ©¹¤Í¼Éè¼Æ

2¡¢¹¤³ÌÇéÐÎ˵Ã÷£º

**

3¡¢×ʽðȪԴ£º×ÔÓÐ×ʽð

4¡¢Í¶Ñ¡ÈË×ÊÖÊÒªÇó£º

4.1¾ßÓÐ×ÔÁ¦ÆóÒµ·¨ÈË×ʸñ£»

4.2Éè¼Æµ¥Î»±ØÐè¾ß±¸µçÁ¦ÐÐÒµ£¨±äµç¹¤³Ì¡¢Ë͵繤³Ì£©Éè¼Æ×¨ÒµÒÒ¼¶¼°ÒÔÉÏ×ÊÖÊ£¬±¾´Î±ÈÑ¡²»½ÓÊÜÍŽáÌåͶѡ ¡£

4.3µ¥Î»ÈÏÕæÈËΪͳһÈË»òÕß±£´æ¿Ø¹É¡¢¹ÜÀí¹ØÏµµÄ²î±ðµ¥Î»£¬²»µÃͬʱ¼ÓÈë±¾ÏîĿͶѡ£¬²»È»¾ù°´·Ï±ê´¦Öóͷ££»

4.4 ±¾ÏîÄ¿½ÓÄÉ×ʸñºóÉóµÄ·½·¨£»

5¡¢±ÈÑ¡¹æÄ££º

ÂÞ¼Òׯվ³öÏßµ½Óû§ÅäµçÊÒ£¨²»º¬ÅäµçÊÒ£©µÄÏß·¹¤³Ì£¬×ÓÁúÕ¾³öÏßµ½Óû§ÅäµçÊÒµÄÏß·¹¤³Ì£¨²»º¬ÅäµçÊÒ£©£¬°üÀ¨ÍÁ½¨ºÍµçÆø ¡£

6¡¢Éè¼ÆÌõ¼þ¼°ÒªÇó£º

6.1ÊÖÒÕÒªÇó

6.1.1Éè¼ÆÓ¦ÇкϹú¼ÒÏÖÐÐÓйرê×¼¡¢¹æ·¶ ¡£

6.1.2Éè¼ÆÓ¦Öª×㹩µç¾Ö¸ßѹ¹©µç¼Æ»®±ê×¼¼°ÒªÇó ¡£

6.1.3Éè¼ÆÓ¦×¢ÖØÓëÊÐÕþÏÖ×´¹ÜÏß¼ä¾àÇкϹ淶ҪÇó ¡£

6.2Éè¼ÆÒÀ¾Ý

6.2.1.±¾¹¤³ÌµÄÉè¼ÆÀú³ÌºÍЧ¹û¾ùÐëÇкϹú¼ÒÓйع¤³Ì½¨Éè±ê×¼Ç¿ÖÆÐÔÌõÎĺÍÓйØÐÞ½¨¹¤³ÌÉè¼Æ·½ÃæÏÖÐеıê×¼¡¢¹æ·¶¡¢¹æ³Ì¡¢¶¨¶î¡¢²½·¥¡¢Ê¾Àý£¬ÒÔ¼°ºÓ±±Ê¡¹ØÓÚÉè¼Æ·½ÃæµÄÎļþ»®¶¨ ¡£

6.2.2.ÖÐÑ¡ÈËÔÚÉè¼ÆÊÂÇéÖÐʹÓûò²Î¿¼ÉÏÊö±ê×¼¡¢¹æ·¶ÒÔÍâµÄÊÖÒÕ±ê×¼¡¢¹æ·¶Ê±£¬Ó¦Õ÷µÃÒµÖ÷»òÒµÖ÷Ö¸¶¨´ú±íÈ˵ÄÔÞ³É ¡£

6.2.3.ÔÚÉè¼ÆÀú³ÌÖУ¬ÈôÊǹú¼Ò»òÓйز¿·Ö¹«²¼ÁËеÄÊÖÒÕ±ê×¼»ò¹æ·¶£¬ÖÐÑ¡ÈËÓ¦½ÓÄÉеÄÊÖÒÕ±ê×¼»ò¹æ·¶¾ÙÐÐÉè¼Æ ¡£

6.2.4.ÖÐÑ¡ÈËÔÚÉè¼ÆÊÂÇéÖбØÐèʹÓÃÖлªÈËÃñ¹²ºÍ¹ú¡¶¹¤³Ì½¨Éè±ê×¼Ç¿ÖÆÐÔÌõÎÄ¡· ¡£

6.2.5.±ÈÑ¡ÈËÌṩµÄÏà¹Ø×ÊÁÏ ¡£

7¡¢ÏÖ³¡Ì¤¿±

7.1¸÷µ¥Î»×ÔÐоÙÐÐÏÖ³¡Ì¤¿± ¡£

7.2È絥λÒÔΪÐèÒªÏàʶ¹¤³ÌµÄÏà¹ØÇéÐΣ¬Ó¦ÊµÊ±Ìá³ö£¬È繤³ÌµÄµØÐΡ¢µØÃ²¡¢Ë®ÎÄ¡¢µØÖÊ¡¢ÆøÏó¡¢Ë®Ô´¡¢µçÔ´¡¢Í¨Ñ¶¡¢½»Í¨Ìõ¼þµÈ ¡£±ÈÑ¡È˽«ÌṩÒÑÓеÄÏà¹Ø×ÊÁÏ£¬ÒÔ×ÊÖúͶѡÈËÏàʶ¹¤³ÌÇéÐÎ ¡£

7.3ÔÚÏÖ³¡¿¼²ìÀú³ÌÖУ¬·Ç±ÈÑ¡È˵ÄÔµ¹ÊÔ­ÓÉËùÔì³ÉµÄͶѡÈ˵ÄÈËÉíÉËÍö¡¢²ÆÎï»òÆäËûËðʧ£¬±ÈÑ¡È˾ù²»ÈÏÕæ ¡£

Èý¡¢±ÈÑ¡Îļþ

8¡¢ ±ÈÑ¡ÎļþµÄ×é³É

8.1±¾´Î¹¤³ÌµÄ±ÈÑ¡Îļþ°üÀ¨ÏÂÁÐÎļþ¼°Ôö²¹×ÊÁÏ¡¢´ðÒÉ»ò²¹ÒżÍ¼ ¡£

±ÈÑ¡Îļþ°üÀ¨ÏÂÁÐÄÚÈÝ£º

µÚÒ»Õ ? ͶѡÈËÐëÖª

µÚ¶þÕ ? ÌõÔ¼Ö÷ÒªÌõ¿î

µÚÈýÕ ? ÆÀÑ¡²½·¥

µÚËÄÕ ? ͶѡÎļþÃûÌÃ

8.2±¾±ÈÑ¡Îļþ¼°¸½¼þÊÇÌåÀýͶѡÎļþµÄÖ÷ÒªÒÀ¾Ý£¬Í¶Ñ¡ÈËÔÚ±àдͶѡÎļþǰҪÈÏÕæÑо¿²¢ºË±ÈÕÕÑ¡Îļþ¼°Æä¸½¼þ£¬°´ÒªÇó¼°Óйػ®¶¨ÌåÀýºÍµÝ½»Í¶Ñ¡Îļþ ¡£ÒòͶѡÈ˱ÈÕÕÑ¡ÎļþÓÐÈκÎÎó½â»òºöÂÔ£¬µ¼ÖÂÖÐÑ¡ºó±¬·¢ÈκÎΣº¦£¬ÆäÔðÈÎ×Ô×ð ¡£

9±ÈÑ¡ÎļþµÄÚ¹ÊÍ

9.1±ÈÑ¡ÎļþÓɱÈÑ¡ÈËÆ¾Ö¤ÖлªÈËÃñ¹²ºÍ¹úµÄÓйØÖ´ÂÉÀýÔòÖÆ¶©£¬Ú¹ÊÍȨÔÚ±ÈÑ¡ÈË ¡£

9.2ͶѡÈËÓ¦ÈÏÕæÉóÔıÈÑ¡ÎļþÖÐËùÓÐÌõ¿î£¬ÈôÊÇͶѡÈ˵ÄͶѡÎļþ²»¿ÉÇкϱÈÑ¡ÎļþµÄÒªÇó£¬ÔðÈÎÓÉͶѡÈË×Ô×𠡣ʵÖÊÉϲ»ÏìÓ¦±ÈÑ¡ÎļþÒªÇóµÄͶѡÎļþ½«±»¾Ü¾ø ¡£

10±ÈÑ¡ÎļþµÄ³ÎÇå»òÕßÐÞ¸Ä

10.1¡¢Í¶Ñ¡È˱ÈÕÕÑ¡ÎļþÓÐÒìÒéÓ¦ÔÚͶѡ×èֹʱ¼ä10ÈÕÌõ¼þ³ö£¬±ÈÑ¡ÈË×ÔÊÕµ½ÒìÒéÖ®ÈÕÆð3ÈÕÄÚÔÚÍøÉÏ×÷³ö»Ø¸´£¬»®×¼Ê±¼äÖ®ºóͶѡÈËÌá³öµÄÎÊÌ⣬±ÈÑ¡È˽«²»Óè½â´ð ¡£

10.2 ±ÈÑ¡Îļþ·¢³öºó£¬ÔÚÌύͶѡÎļþ×èֹʱ¼ä15ÈÕǰ£¬±ÈÑ¡È˿ɱÈÕÕÑ¡Îļþ¾ÙÐÐÐëÒªµÄ³ÎÇå»òÐ޸쬳ÎÇå»òÐ޸IJ»Ó°ÏìͶѡÎļþÌåÀýµÄ²»ÊÜ15ÈÕµÄÏÞÖÆ ¡£

10.3±ÈÑ¡ÈËÆ¾Ö¤ÐèÒª±ÈÕÕÑ¡Îļþ¾ÙÐÐÐëÒª³ÎÇå¡¢Ð޸ġ¢Ôö²¹¼°´ðÒɵÄÎļþµÈ£¬¾ùÔÚÍøÉÏ·¢³ö£¬Ò»µ©ÔÚÍøÉÏ·¢³ö¾ÍÒÔΪËùÓÐͶѡÈ˾ùÊÕµ½¸ÃÎļþ£¬¸ÃÎļþµÄÄÚÈÝΪ±ÈÑ¡ÎļþµÄ×é³É²¿·Ö£¬¾ßÓÐÔ¼Êø×÷Óà ¡£

10.4

±ÈÑ¡ÎļþµÄ³ÎÇå¡¢Ð޸ġ¢Ôö²¹µÈÄÚÈݾùÒÔÍøÉϹûÕæµÄÄÚÈÝΪ׼ ¡£µ±±ÈÑ¡Îļþ¡¢±ÈÑ¡ÎļþµÄ³ÎÇå¡¢Ð޸ġ¢Ôö²¹µÈÔÚͳһÄÚÈݵıíÊöÉÏ·×ÆçÖÂʱ£¬ÒÔ×îºó·¢³öµÄÊéÃæÎļþΪ׼ ¡£

10.5

ΪʹͶѡÈËÔÚÌåÀýͶѡÎļþʱÓгä·ÖµÄʱ¼ä±ÈÕÕÑ¡ÎļþµÄ³ÎÇå¡¢Ð޸ġ¢Ôö²¹µÈÄÚÈݾÙÐÐÑо¿£¬±ÈÑ¡È˽«×ÃÇéÑÓÉìÌύͶѡÎļþµÄ×èֹʱ¼ä£¬Ïêϸʱ¼ä½«ÔÚ±ÈÑ¡ÎļþµÄÐ޸ġ¢Ôö²¹Í¨ÖªÖÐÓèÒÔÃ÷È· ¡£

ËÄ¡¢Í¶Ñ¡ÓöÈ˵Ã÷

11ͶѡÓöÈ

11.1³ý±¾ÎļþÔ¼¶¨ÓɱÈÑ¡ÈËÖ§¸¶µÄÓöÈÍ⣬ÆäËûͶѡÈËÔÚͶѡÀú³ÌÖб¬·¢µÄÒ»ÇÐÓöÈ£¬ÆñÂÛÖÐÑ¡Óë·ñ£¬¾ùÓÉͶѡÈË×ÔÐм縺 ¡£

Îå¡¢Éè¼ÆÓöÈ

12¡¢Éè¼Æ·Ñ°üÀ¨ÏÂÁÐÄÚÈÝ£ºÆ¾Ö¤ÒªÇóÍê³É±ÈÑ¡¹æÄ£ÄÚµÄÊÂÇéµÄËùÓÐÓöȺÍÍê³É±ÈÑ¡¹æÄ£ÄÚµÄÊ©¹¤Í¼Éè¼ÆµÄÓöÈ£»Æ¾Ö¤±ÈÑ¡ÈËÒªÇó¾ÙÐÐÉè¼ÆÔö²¹¡¢Ð޸ĺÍÍêÉÆµÄÓöÈ£»¹¤³ÌÏÖ³¡È«Àú³Ì¸ú×Ù·þÎñ¼°ÆäËûÏà¹Ø·þÎñÓöÈ ¡£

12.1Ͷѡ±¨¼ÛÒªÇó£º

12.1.1±¨¼Û·½·¨ÎªÀο¿×ܼ۱¨¼Û ¡£

Éè¼Æ·Ñ±¨¼ÛÓÉͶѡÈËÆ¾Ö¤Êг¡ÐÐÇéÍŽ᱾µ¥Î»ÏÖÕæÏàÐμ°±¾ÏîÄ¿µÄÇéÐÎ×ÔÐб¨¼Û£¬Ò»µ©ÖÐÑ¡£¬²»ÒòÉè¼ÆÄѶȵÄת±ä¶øµ÷½â ¡£

ÖÐÑ¡ÈËÌá½»µÄÖÖÖÖÉè¼ÆµÄʹÓÃȨ¹é±ÈÑ¡ÈËËùÓУ¬Éè¼ÆÍ¼Ö½¾ùÐë¼Ó¸ÇÉè¼Æµ¥Î»³öͼרÓÃÕ ¡£

ͶѡÈËӦ˼Á¿°´±ÈÑ¡ÈËÒªÇóÌṩÏà¹ØÍ¼Ö½¼°ÆäËûЧ¹ûÎļþµÄÓöÈ ¡£

12.1.2±¾ÏîÄ¿Éè¼Æ·ÑÊÕ·ÑÅÌËã˵Ã÷£º

Éè¼Æ¼°ÆäËû·þÎñÄÚÈÝÒÔÓë±ÈÑ¡ÈËÇ©ÊðµÄÉè¼ÆÌõÔ¼ÖÐίÍеÄÄÚÈÝΪ׼ ¡£

δ¾¡ÊÂÒ˰´¹¤³ÌÉè¼ÆÊշѱê×¼ÒÔ¹ú¼Ò¡¶¹¤³ÌÉè¼ÆÊշѱê×¼¡·£¨2002ÄêÐÞ¶©±¾£©Îª»ù´¡ÍŽáÊг¡ÐÐÇé²ÎÕÕÒÔϱê×¼Ö´ÐС±ÎļþÖ´ÐÐ ¡£

±¾ÏîÄ¿±¨¼Û×÷Ϊ¼Æ»®ÆÀÉóºÍÉè¼ÆÊ¹ÃüίÍеÄÒÀ¾Ý ¡£

±¾ÏîÄ¿Ëù½ÓÄɵÄÇ®±ÒΪÈËÃñ±Ò ¡£

Áù¡¢Í¶Ñ¡ÎļþµÄÌåÀý

ͶѡÈËÓ¦ÏêϸÔĶÁ±ÈÑ¡Îļþ£¬°´ÒªÇó±àдͶѡÎļþ ¡£ÈôÊÇͶѡÎļþ²»ÇкϱÈÑ¡ÎļþµÄÒªÇ󣬸ÃͶѡÎļþ½«²»ÓèÆÀÉó ¡£

13ͶѡÎļþµÄÓïÑÔ

ͶѡÎļþ¼°Í¶Ñ¡ÈËÓë±ÈÑ¡ÈËÖ®¼äÓëͶѡÓйصÄÀ´Íù֪ͨ¡¢Îļþ¾ùӦʹÓÃÖÐÎÄ ¡£

14ͶѡÎļþµÄ×é³É

14.1Ͷѡº¯£»

14.2·¨¶¨´ú±íÈËÉí·Ý֤ʵÊ飻

? ?·¨¶¨´ú±íÈËÉí·ÝÖ¤¸´Ó¡¼þ£»

14.3·¨¶¨´ú±íÈËÊÚȨίÍÐÊ飻

? ? ÊÚȨίÍÐÈËÉí·ÝÖ¤¸´Ó¡¼þ

? ?14.4Ͷѡ×ʸñ֤ʵÎļþ

ÆóÒµ·¨ÈËÓªÒµÖ´ÕÕ¸´Ó¡¼þ

×ÊÖÊÖ¤Ê鸴ӡ¼þ

15¡¢Í¶Ñ¡ÓÐÓÃÆÚ

ͶѡÎļþ´ÓͶѡ×èÖ¹Ö®ÈÕÆð30ÈÕÀúÈÕÄÚÓÐÓà ¡£

ÌØÊâÇéÐÎÏ£¬±ÈÑ¡ÈË¿ÉÔÚÔ­¶¨Í¶Ñ¡ÓÐÓÃÆÚÄÚ£¬Æ¾Ö¤ÐèÒª£¬ÒÔÊéÃæÐÎʽÏòͶѡÈËÌá³öÑÓÉìͶѡÓÐÓÃÆÚµÄÒªÇó£¬Í¶Ñ¡ÈËÓ¦ÔÚ½Óµ½Í¨ÖªµÄ24СʱÄÚÒÔÊéÃæÐÎʽ¶Ô´Ë×÷³ö»Ø¸´ ¡£Í¶Ñ¡ÈË¿ÉÒԾܾø±ÈÑ¡È˵ÄÒªÇó¶ø²»±»Ã»ÊÕͶѡ°ü¹Ü½ð ¡£ÔÞ³ÉÑÓÉìͶѡÓÐÓÃÆÚµÄͶѡÈ˲»µÃÒò´ËÌá³öÐÞ¸ÄͶѡÎļþµÄÒªÇ󣬵«ÐèÏìÓ¦µØÑÓÉìͶѡ°ü¹Ü½ðµÄÓÐÓÃÆÚ ¡£ÔÚÑÓºã¾ÃÄÚ£¬±¾ÐëÖª¹ØÓÚͶѡ°ü¹Ü½ðµÄÍË»¹ÓëûÊյĻ®¶¨ÈÔÈ»ÊÊÓà ¡£

16ͶѡÎļþµÄ·ÝÊý

ͶѡÎļþһʽ3·Ý£¬Õý±¾ 1 ·Ý£¬¸±±¾2·Ý ¡£

ͶѡÎļþµÄÕý±¾ºÍ¸±±¾¾ùÐè´òÓ¡»òʹÓò»ÍÊÉ«µÄºÚīˮ±ÊÌÜд£¬×Ö¼£Ó¦ÇåÎúÒ×ÓÚʶ±ð£¬²¢Ó¦ÔÚͶѡÎļþ·âÃæµÄÓÒÉϽÇÇåÎúµØ×¢Ã÷¡°Õý±¾¡±»ò¡°¸±±¾¡± ¡£Õý±¾ºÍ¸±±¾ÈôÓÐ·×ÆçÖÂÖ®´¦£¬ÒÔÕý±¾Îª×¼ ¡£


Æß¡¢Í¶Ñ¡ÎļþµÄ×°¶©ÓëÃÜ·â


17ͶѡÎļþµÄ±ê¼ÇºÍÃÜ·â

17.1ͶѡÎļþÐèÓÃÖ½´üÃܷ⣬Íâ²ã·â´üÉÏÐë¼Ó¸ÇÆï·ì¹«Õ£¬²¢Æ¾Ö¤ÒªÇó±êÃ÷ÏÂÁÐÄÚÈÝ£º

ÏîÄ¿Ãû³Æ£º

Ͷѡµ¥Î»Ãû³Æ£º£¨¹«Õ£©

ÃÜ·âʱ¼ä£º ? Äê ? Ô ? ÈÕ

ÔÚ¿ªÑ¡Ç°²»µÃÆô·â ¡£

17.2ͶѡÎļþµÄ×°¶©

ͶѡÎļþµÄÕý±¾¡¢¸±±¾±ØÐè´òÓ¡ÇåÎú¡¢×°¶©³É²á£¬É¢Ò³ÎÞЧ ¡£

17.3ͶѡÎļþ·âÃæ»òìéÒ³¡¢Í¶Ñ¡º¯Ðè¼Ó¸ÇͶѡÈ˹«Õ¡¢·¨¶¨´ú±íÈË»òÊÚȨίÍÐÈ˸ÇÕ»òÇ©×Ö ¡£ÐèͬʱÌṩͶѡÎļþÇ©ÊðÊÚȨίÍÐÊ飬ͶѡÎļþÊÚȨίÍÐÊéÃûÌá¢Ç©×Ö¡¢¸ÇÕ¼°ÄÚÈݾùÓ¦ÇкϱÈÑ¡ÎļþÒªÇ󣬲¢ÇÒËùÌîÄÚÈÝÓ¦Óë±»ÊÚȨÈËÉí·ÝÖ¤ÄÚÈÝÏà·û£¬²»È»Í¶Ñ¡ÎļþÇ©ÊðÊÚȨίÍÐÊéÎÞЧ ¡£

17.4ͶѡÎļþµÄÌá½»

ͶѡÈ˵퍶¨´ú±íÈË»òÆäίÍдúÀíÈËÔÚÌύͶѡÎļþʱӦµ±Í¬Ê±Ìá½»Ò»·Ý·¨¶¨´ú±íÈËÉí·Ý֤ʵÊé»ò·¨¶¨´ú±íÈËÊÚȨίÍÐÊéÔ­¼þ²¢³öʾ×Ô¼ºÉí·ÝÖ¤Ô­¼þ£¬²»È»£¬ÆäͶѡÎļþ½«²»ÓèÊÜÀí ¡£

18ͶѡÎļþµÄÐÞ¸ÄÓëÔö²¹

¶ÔͶѡÎļþµÄÐÞÕý±ØÐèÔÚͶѡ×èֹʱ¼äǰ¾ÙÐÐ ¡£Í¶Ñ¡ÎļþµÄÔö²¹ÐÞÕýÎļþ£¬±ØÐèÔÚͶѡ×èֹʱ¼äǰµÝ½»£¬ÃÜ·âÒªÇóÓëͶѡÎļþÏàͬ²¢ÔÚ·âÃæÉϱêÃ÷¡°Ôö²¹£¨ÐÞÕý£©Îļþ¡±×ÖÑù£¬²»È»½«°´ÎÞЧ´¦Öóͷ£ ¡£

°Ë¡¢¿ªÑ¡¡¢ÆÀÑ¡

19¡¢Í¶Ñ¡ÎļþµÄÓÐÓÃÐÔ

19.1 ¿ªÑ¡Ê±Í¶Ñ¡ÎļþÓÐÏÂÁÐÇéÐÎÖ®Ò»µÄ£¬¸ÃͶѡÎļþ½«±»¾ÜÊÕ£º

19.1.1 ͶѡÎļþÃÜ·â´üδ¼Ó¸ÇͶѡµ¥Î»¹«ÕµÄ£¬Î´°´±ÈÑ¡ÎļþÒªÇóÃÜ·âµÄ£»

19.1.2δƾ֤±ÈÑ¡ÎļþÒªÇóʱ¼ä¡¢ËùÔÚÌύͶѡÎļþµÄ ¡£

19.2ͶѡÎļþÓÐÏÂÁÐÇéÐεÄ£¬ÆÀѡίԱ»á·´¶ÔÆäͶѡ:

19.2.1

ͶѡÎļþµÄ·âÃæ»òìéÒ³¡¢Í¶Ñ¡º¯¡¢·¨ÈËÊÚȨίÍÐÊéδ°´±ÈÑ¡ÎļþÒªÇó¸ÇÕ»òÇ©×ֵģ»

19.2.2ͶѡÎļþÖÐͶѡº¯¡¢·¨ÈËÊÚȨίÍÐÊéµÄÒªº¦ÄÚÈݹýʧ¡¢×Ö¼£Ä£ºýÎÞ·¨Ê¶±ð¡¢Ãû³Æ·×Æçֵģ»

19.2.3ÆðÔ´Éó²éÓÐÖØ´óÎó²î¡¢×ʸñÉó²éÇ·ºà¹ýµÄ£»

19.2.4ͶѡÈËÒÔËûÈËÃûÒåͶѡ¡¢¹´Í¨Í¶Ñ¡¡¢Í¶Ñ¡ÎļþÀàËÆ»òÕßÒÔŪÐé×÷¼ÙµÈ·½·¨Í¶Ñ¡µÄ£»

19£®2.5Ͷѡ±¨¼ÛÁè¼Ý»®¶¨¹æÄ£µÄ»òÆÀί»áÈ϶¨µÍÓÚ±¾Ç®¼ÛµÄ£»

20¡¢¿ªÑ¡

20.1±ÈÑ¡È˽«ÓÚ2018Äê6ÔÂ8ÈÕ9ʱÔÚÖ¸¶¨ËùÔÚ¾ÙÐпªÑ¡¾Û»á£»

20.2

20.3°´»®¶¨Ìá½»¼°¸ñ³·»ØÍ¨ÖªµÄͶѡÎļþ²»Ó迪·â£¬²¢Í˸øÍ¶Ñ¡ÈË£»

20.4¿ªÑ¡¾Û»áÓɱÈÑ¡ÈËÖ÷³Ö£¬²»Ô¼ÇëͶѡÈ˼ÓÈ룻

20.5Ͷѡ×èÖ¹ÆÚÂúºó£¬±ÈÑ¡ÈËÊÕµ½µÄͶѡÎļþÉÙÓÚ·¨¶¨ÃüµÄ,±ÈÑ¡ÈË¿ÉÒÀ·¨ÖØÐÂ×éÖ¯±ÈÑ ¡£»

21ÆÀѡίԱ»áÓëÆÀÑ¡

21.1ÆÀÑ¡ÓɱÈÑ¡ÊÂÇéС×éÈÏÕæ£¬±ÈÑ¡ÊÂÇéС×éÓɱÈÑ¡ÈË×ÔÐÐ×éÖ¯£¬ÆÀÑ¡¾Û»á½ÓÄɱ£ÃÜ·½·¨¾ÙÐУ»

21.2±ÈÑ¡ÈË²î³ØÎ´ÖÐÑ¡ÈË¾ÍÆÀÑ¡Àú³ÌÇéÐÎÒÔ¼°Î´ÄÜÖÐѡԵ¹ÊÔ­ÓÉ×÷ÈκÎÚ¹ÊÍ£¬ÖÐÑ¡È˲»µÃÏòÆÀί»òÆäËûÓйØÖ°Ô±´¦»ñÈ¡ÆÀÑ¡Àú³ÌµÄÇéÐκÍÖÊÁÏ£»

22ÆÀÑ¡ÄÚÈݵı£ÃÜ

22.1

¿ªÑ¡ºó£¬Ö±µ½Ðû²¼ÊÚÓèÖÐÑ¡µ¥Î»ÌõԼΪֹ£¬·²ÊôÓÚÉó²é¡¢³ÎÇå¡¢ÆÀ¼ÛºÍ½ÏÁ¿Í¶Ñ¡µÄÓйØ×ÊÁϼ°ÓйØÊÚÓèÌõÔ¼µÄÐÅÏ¢¶¼²»Ó¦ÏòͶѡÈË»òÓë¸ÃÀú³ÌÎÞ¹ØµÄÆäËûÖ°Ô±×ß© ¡£

22.2

ÔÚͶѡÎļþµÄÉó²é¡¢³ÎÇå¡¢ÆÀ¼ÛºÍ½ÏÁ¿ÒÔ¼°ÊÚÓèÌõÔ¼µÄÀú³ÌÖУ¬Í¶Ñ¡È˱ÈÕÕÑ¡ÈËºÍÆÀÑ¡»ú×é³ÉԱʩ¼ÓÓ°ÏìµÄÈκÎÐÐΪ£¬¶¼½«µ¼ÖÂͶѡ×ʸñ±»×÷·Ï ¡£

23ͶѡÎļþµÄ³ÎÇå

ÆÀѡʱ£¬ÆÀѡίԱ»áƾ֤ÐèÒª¿ÉÒÔÒªÇóͶѡÈ˶ÔͶѡÎļþ¾ÙÐгÎÇ壬µ«¶ÔͶѡÎļþµÄʵÖÊÐÔÌõ¿î²»µÃ¸Ä±ä ¡£ËùνʵÖÊÉÏÏìÓ¦£¬ÊÇָͶѡÎļþÓ¦Óë±ÈÑ¡ÎļþµÄÖÊÁ¿ÒªÇó¡¢×î¸ßÏÞ¼Û¡¢¹¤ÆÚ¡¢ÊÖÒÕ±ê×¼ºÍÒªÇó¡¢ÌõÔ¼µÄÖ÷ÒªÌõ¿î¡¢Í¶Ñ¡ÓÐÓÃÆÚµÈÌõ¿î¡¢Ìõ¼þºÍÒªÇóÏà·û£¬ÎÞÏÔÖø²î±ð»ò±£´æ ¡£

¶ÔͶѡÎļþÖÐÊý×ÖÌåÏÖµÄÄÚÈÝÓëÆäÓÃÎÄ×ÖÌåÏÖµÄÄÚÈÝ·×ÆçÖµÄÒÔÎÄ×ÖÌåÏÖµÄÄÚÈÝΪ׼ ¡£

µ±µ¥¼ÛÓëÊýÄ¿µÄ³Ë»ýÓëºÏ¼Û·×ÆçÖÂʱ£¬ÒÔµ¥¼ÛΪ׼£¬³ý·ÇÆÀѡίԱ»áÒÔΪµ¥¼ÛÓÐÏÔ×ŵÄСÊýµã¹ýʧ£¬´ËʱӦÒÔ±ê³öµÄºÏ¼ÛΪ׼£¬²¢Ð޸ĵ¥¼Û ¡£

°´ÉÏÊöÐÞÕý¹ýʧµÄÔ­Ôò¼°ÒªÁìÓÉÆÀѡίԱ»áµ÷½â»òÐÞÕýͶѡÎļþµÄͶѡ±¨¼Û£¬Í¶Ñ¡ÈËÔ޳ɺ󣬵÷½âºóµÄͶѡ±¨¼ÛΪ¼ÓÈëÆÀÑ¡µÄ×îÖÕ±¨¼Û£¬²¢¶ÔͶѡÈËÆðÔ¼Êø×÷Óà ¡£ÈôÊÇͶѡÈ˲»½ÓÊÜÐÞÕýºóµÄ±¨¼Û£¬ÔòÆäͶѡ½«±»¾Ü¾ø£¬°´ÎÞЧͶѡÎļþ´¦Öóͷ£ ¡£

24¡¢Í¶Ñ¡ÎļþµÄÇкÏÐÔÅжÏ

24.1ÔÚÏêϸÆÀѡ֮ǰ£¬ÆÀÑ¡»ú¹¹½«Ê×ÏÈÉó¶¨Ã¿·ÝͶѡÎļþÊÇ·ñʵÖÊÏìÓ¦Á˱ÈÑ¡ÎļþµÄÒªÇ󣬲»È»±ÈÑ¡È˽«ÓèÒԾܾø ¡£

¾Å¡¢ÊÚÓèÌõÔ¼

25

ÖÐѡ֪ͨÊé

ÔÚÆÀѡίԱ»áÈ·¶¨ÖÐÑ¡È˺󣬱ÈÑ¡È˽«ÊµÊ±¹«Ê¾ÖÐѡЧ¹û£¬²¢ÔÚ¹«Ê¾ºó5ÈÕÄÚÏòÖÐÑ¡ÈË·¢³öÖÐѡ֪ͨÊ飬²¢½«ÖÐÑ¡ÇéÐÎ֪ͨËùÓÐδÖÐÑ¡ÈË ¡£

ÖÐÑ¡ÈËÔÚÊÕµ½ÖÐѡ֪ͨÊéºó£¬Ó¦ÔÚ30ÈÕÄÚÓë±ÈÑ¡ÈËÇ©ÊðÉè¼ÆÌõÔ¼ ¡£

ÈçÖÐÑ¡ÈËÔÚÖÐѡ֪ͨÊé»®¶¨µÄÏÞÆÚÄÚ²»¿ÉÓë±ÈÑ¡ÈËÇ©ÊðÉè¼ÆÌõÔ¼£¬ÆäͶѡ°ü¹Ü½ð½«±»Ã»ÊÕ ¡£±ÈÑ¡È˱£´æÖØÐÂÊÚ±êµÄȨÁ¦£¬Í¶Ñ¡È˲»µÃÒòÖØÐÂÊÚ±ê¶øÌá³öÒìÒé ¡£±ÈÑ¡È˱£´æ½øÒ»²½Ë÷Åâ֮ȨÁ¦ ¡£

Éè¼ÆÌõÔ¼½ÓÄɱ¾±ÈÑ¡ÎļþµÄÃûÌúÍÄÚÈÝ ¡£Éè¼ÆÌõÔ¼ÏêϸÌõ¿î¿ÉÓɱÈÑ¡ÈËÓëͶѡÈËЭÉÌ£¬±ÈÑ¡Îļþ¡¢ÖÐÑ¡È˵ÄͶѡÎļþÓ¦ÊÇÉè¼ÆÌõÔ¼µÄÖ÷Òª¸½¼þ ¡£

Ê®¡¢ÆäËû

26Éè¼Æ¼Æ»®Öø×÷ȨµÄ¹éÊô¡¢Ê¹Óá¢Ð޸ļ°ÍêÉÆ

26.1Éè¼Æ¼Æ»®µÄÐ޸ļ°ÍêÉÆ

ÖÐÑ¡ÈËÓÐÆ¾Ö¤±ÈÑ¡È˵ÄÒâ¼û¾ÙÐÐÉè¼ÆÎļþÐ޸ļ°ÍêÉÆµÄÒåÎñ£¬°´±¾ÐëÖªËùÊö£¬¸Ã²¿·ÖÓöȰüÀ¨ÔÚÉè¼Æ·ÑÖÐ ¡£

26.2ÈôÊÇͶѡÈËØâÇÔÆäËüµ¥Î»µÄÉè¼Æ¼Æ»®£¬ÓÉ´ËÒýÆðµÄ¾À·×£¬Í¶Ñ¡ÈËÓ¦¼ç¸ºÒ»ÇÐÔðÈÎ ¡£

27±£ÃÜ

ÖÐÑ¡ÈËÓ¦³ä·ÖʹÓñÈÑ¡ÈËÌṩµÄÎļþ¼°×ÊÁϾÙÐÐÉè¼Æ£¬²¢±ÈÕÕÑ¡ÈËÌṩµÄÎļþ¼°×ÊÁϾÙÐб£ÃÜ ¡£

28Éè¼ÆÎļþµÄÊýÄ¿

ÖÐÑ¡ÈËÓ¦Ïò±ÈÑ¡ÈË»®·ÖÌṩÎļþ¡¢ÆðÔ´Éè¼Æ¡¢Ê©¹¤Í¼Éè¼ÆÎļþ¼°ËùÓÐÉè¼ÆÎļþµÄµç×ÓÎı¾ÊýÄ¿Ïê¼ûÌõÔ¼ ¡£

29Éè¼ÆÎļþµÄÌύʱ¼ä

Ïê¼ûÉè¼ÆÌõÔ¼ ¡£

30Ïà¹ØËµÃ÷

30.1 ±¾´Î±ÈÑ¡Àú³ÌÖУ¬±ÈÑ¡ÈËÌáµ½µÄʱ¼ä£¬¾ùÒÔ±±¾©Ê±¼äÅÌËã ¡£

30.2 ±¾´Î±ÈÑ¡Àú³ÌÖУ¬±ÈÑ¡ÈËÌáµ½µÄËùÓÐ×èֹʱ¼ä£¬ÒÔµÖ´ïÇ©×Öʱ¼äΪ׼ ¡£

30.3 ±¾´Î±ÈÑ¡Àú³ÌÖУ¬±ÈÑ¡ÈËÌáµ½µÄËùÓмÆÁ¿µ¥Î»¼°·ûºÅ£¬¾ù½ÓÄɹú¼ÊÉÏͳһʹÓõĹ«ÖƼÆÁ¿µ¥Î»ºÍ·ûºÅ ¡£

30.4±¾±ÈÑ¡ÎļþÊDZÈÑ¡ÈË·¢³öµÄÒªÔ¼×·Çó£¬Ö»ÒªÍ¶Ñ¡È˵ݽ»ÁËͶѡÎļþ£¬¼´Òâζ×ÅÒÑ˾Ã÷È·²¢ÔÞ³ÉÁ˱Èѡͨ¸æ¡¢±ÈÑ¡Îļþ¼°¸½¼þµÄËùÓÐÌõ¿î,²¢ÔÊÐíÒ»µ©ÖÐÑ¡½«°´±ÈÑ¡Îļþ¡¢Í¶Ñ¡Îļþ¡¢ÌõÔ¼Ìõ¿îÒªÇóµÄÖÊÁ¿ºÍ½ø¶ÈÍêÓñ³É²¿Î¯ÍÐʹÃü ¡£


?µÚ¶þÕ ÌõÔ¼Ö÷ÒªÌõ¿î



µÚÒ»Ìõ ?±¾ÌõÔ¼ÒÀ¾ÝÏÂÁÐÎļþÇ©Êð£º

1.1 ¡¶ÖлªÈËÃñ¹²ºÍ¹úÌõÔ¼·¨¡·¡¢¡¶ÖлªÈËÃñ¹²ºÍ¹úÐÞ½¨·¨¡·¡¢¡¶½¨É蹤³Ì¿±Ì½Éè¼ÆÊг¡¹ÜÀí»®¶¨¡· ¡£

1.2 ¹ú¼Ò¼°µØ·½Óйؽ¨É蹤³Ì¿±Ì½Éè¼Æ¹ÜÀí¹æÔòºÍ¹æÕ ¡£

1.3½¨É蹤³ÌÅú×¼Îļþ ¡£

µÚ¶þÌõ ±¾¹¤³ÌÉè¼ÆÏîÄ¿µÄÄÚÈÝ£º

Éè¼Æ¹æÄ££º¸ÃÓõ繤³ÌÉè¼Æ ¡£

Ïêϸ¹æÄ££º

Ò»¡¢¹©µç²¿·Ö£¨°üÀ¨¿±Ì½¡¢Éè¼Æ¡¢ÕÉÁ¿£©£º1¡¢¿ª±ÕËù¹¤³Ì ¡£2¡¢´ÓµçÁ¦¾ÖµçÔ´Ô´µãµ½Óû§µÄÏß·£¨µçÆøºÍÍÁ½¨£©¹¤³Ì ¡£

¶þ¡¢Éè¼Æ·½ÈÏÕæ³ÐÀ¿¹æÄ£ÄÚÉè¼ÆµçÁ¦Éó²éͨ¹ý ¡£

ÊÖÒÕÒªÇó£ºÒÀ¾Ý¹ú¼ÒµçÁ¦½¨ÉèÑéÊÕ¹æ³Ì

ÑéÊÕ·½·¨£ºÒÀ¾Ý¹ú¼ÒµçÁ¦½¨ÉèÑéÊÕ¹æ³ÌÑéÊÕ ¡£

¹¤ÆÚ£ºÒÔ¼×·½ºÍµçÁ¦²¿·Ö×îÖÕÈ·¶¨µÄ¹©µç¼Æ»®½ÚµãΪ×îÏÈʱ¼ä£¬Éè¼Æ¹¤ÆÚÖª×㹤³Ì½ø¶ÈÒªÇó ¡£

µÚÈýÌõ ?·¢°üÈËÓ¦ÏòÉè¼ÆÈËÌá½»µÄÓйØ×ÊÁϺÍÎļþ£º

·Ç·²¹ú¼Ê(ÖйúÇø)-¹Ù·½ÍøÕ¾

µÚÁùÌõ ?Ë«·½ÔðÈÎ

6.1·¢°üÈËÔðÈÎ

6.1.1·¢°üÈ˰´±¾ÌõÔ¼µÚÈýÌõ»®¶¨µÄÄÚÈÝ£¬ÔÚ»®¶¨µÄʱ¼äÄÚÏòÉè¼ÆÈËÌá½»×ÊÁϺÍÎļþ£¬²¢¶ÔÆäÍêÕûÐÔ¡¢×¼È·ÐÔʵʱÏÞÈÏÕæ£¬·¢°üÈ˲»µÃÒªÇóÉè¼ÆÈËÎ¥·´¹ú¼ÒÓйرê×¼¾ÙÐÐÉè¼Æ ¡£

6.1.2·¢°üÈ˱任ίÍÐÉè¼ÆÏîÄ¿¡¢¹æÄ£¡¢Ìõ¼þ»òÒòÌá½»×ÊÁϹýʧ£¬»òËùÌá½»×ÊÁÏ×÷½Ï´óÐ޸ģ¬ÒÔÖÂÔì³ÉÉè¼ÆÈËÉè¼ÆÐè·µ¹¤Ê±£¬Ë«·½³ýÐèÁíÐÐЭÉÌÇ©ÊðÔö²¹Ð­Ò飨»òÁíÇ©ÌõÔ¼£© ¡£

6.2Éè¼ÆÈËÔðÈÎ

6.2.1Éè¼ÆÈËÓ¦°´¹ú¼ÒÊÖÒչ淶¡¢±ê×¼¡¢¹æ³ÌºÍ·¢°üÈËÌá³öµÄÉè¼ÆÒªÇó¾ÙÐй¤³ÌÉè¼Æ£¬°´±¾ÌõÔ¼»®¶¨µÄ½ø¶ÈÒªÇóÌá½»ÖÊÁ¿¼°¸ñµÄÉè¼Æ×ÊÁÏ£¬²¢¶ÔÆäÈÏÕæ ¡£

6.2.2 Éè¼ÆÈ˰´±¾ÌõÔ¼µÚ¶þÌõºÍµÚËÄÌõ»®¶¨µÄÄÚÈÝ¡¢½ø¶È¼°·ÝÊýÏò·¢°üÈ˽»¸¶×ÊÁϼ°Îļþ ¡£

6.2.3Éè¼ÆÈ˽»¸¶Éè¼Æ×ÊÁϼ°Îļþºó£¬°´»®¶¨¼ÓÈëÓйØÉè¼ÆÉó²é£¬²¢Æ¾Ö¤Éó²é½áÂÛÈÏÕæ¶Ô²»Áè¼ÝÔ­¶¨¹æÄ£µÄÄÚÈÝ×öÐëÒªµÄµ÷½âÔö²¹ ¡£

6.2.4 Ê©¹¤Ê±´ú£¬Ó¦ÊµÊ±ÅÉÈ˵½ÏÖ³¡½â¾öÓöµ½µÄÊÖÒÕÎÊÌâ ¡£

µÚÆßÌõ ?Î¥Ô¼ÔðÈÎ

7.1ÔÚÌõÔ¼ÍÆÐÐʱ´ú£¬·¢°üÈËÒªÇóÖÕÖ¹»òɨ³ýÌõÔ¼£¬ÒÑ×îÏÈÉè¼ÆÊÂÇéµÄ£¬·¢°üÈËӦƾ֤Éè¼ÆÈËÒѾÙÐеÄÏÖʵÊÂÇéÁ¿£¬È±·¦Ò»°ëʱ£¬°´¸Ã½×¶ÎÉè¼Æ·ÑµÄÒ»°ëÖ§¸¶£»Áè¼ÝÒ»°ëʱ£¬°´¸Ã½×¶ÎÉè¼Æ·ÑµÄËùÓÐÖ§¸¶ ¡£

µÚ°ËÌõ ?ÆäËü

8.1 ·¢°üÈËίÍÐÉè¼ÆÈ˼縺±¾ÌõÔ¼ÄÚÈÝÖ®ÍâµÄÊÂÇé·þÎñ£¬ÁíÐÐÖ§¸¶ÓöÈ ¡£

8.2 Òò²»¿É¿¹Á¦ÒòËØÖÂʹÌõÔ¼ÎÞ·¨ÍÆÐÐʱ£¬Ë«·½ÊµÊ±Ð­É̽â¾ö ¡£

8.3 ±¾ÌõÔ¼±¬·¢ÕùÒ飬˫·½µ±ÊÂÈËӦʵʱЭÉ̽â¾ö ¡£

8.4 ±¾ÌõԼһʽ 4 ·Ý£¬·¢°üÈË2·Ý£¬Éè¼ÆÈË2·Ý.

8.5 ±¾ÌõԼδ¾¡ÊÂÒË£¬Ë«·½¿ÉÇ©ÊðÔö²¹Ð­Ò飬ÓйØÐ­Òé¼°Ë«·½ÈϿɵĵ籨¡¢´«Õæ¡¢¾Û»á¼ÍÒªµÈ£¬¾ùΪ±¾ÌõÔ¼µÄ×é³É²¿·Ö£¬Óë±¾ÌõÔ¼¾ßÓÐÒ»ÂÉÖ´·¨Ð§ÂÊ ¡£


µÚÈýÕ ? ÆÀÑ¡²½·¥


Ò»¡¢ÆÀѡԭÔò

ƾ֤¡¶ÖлªÈËÃñ¹²ºÍ¹ú±ÈѡͶѡ·¨¡·¡¢¡¶¹¤³Ì½¨ÉèÏîÄ¿Éè¼Æ±ÈѡͶѡ²½·¥¡·¡¢¡¶½¨É蹤³ÌÉè¼Æ¹ÜÀíÌõÀý¡·¡¢¡¶½¨É蹤³ÌÉè¼Æ±ÈÑ¡¹ÜÀí²½·¥¡·¡¢¡¶ÆÀѡίԱ»áºÍÆÀÑ¡²½·¥ÔÝÐл®¶¨¡·µÈ¹ú¼ÒÏà¹ØÖ´·¨¡¢¹æÔò£¬ÍŽ᱾¹¤³ÌµÄÌØµã£¬¼á³Ö¹«Õý¡¢¹«Õý¡¢¿ÆÑ§ºÏÀíµÄÔ­Ôò£¬Ñ¡ÔñÓÅÒìµÄÉè¼Æµ¥Î»ÎªÖÐÑ¡µ¥Î» ¡£

¶þ¡¢ÆÀÑ¡×éÖ¯

ÆÀÑ¡ÓɱÈÑ¡ÊÂÇéС×éÈÏÕæ£¬±ÈÑ¡ÊÂÇéС×éÓɱÈÑ¡ÈË×ÔÐÐ×éÖ¯£¬ÆÀÑ¡¾Û»á½ÓÄɱ£ÃÜ·½·¨¾ÙÐÐ ¡£

Èý¡¢ÆÀÑ¡ÄÚÈÝ

ÆÀѡίԱ»á´ÓÉè¼Æ¸ÙÒª¡¢Ö°Ô±ÇéÐΡ¢·þÎñÔÊÐí¡¢Í¶Ñ¡±¨¼ÛµÈ·½ÃæÁÙËùÓÐͶѡÈ˵ÄͶѡÎļþ×ÛºÏÆÀÉó ¡£

ËÄ¡¢ÆÀÑ¡³ÌÐò

1¡¢ÆÀѡίԱ»áÊ×ÏÈÆ¾Ö¤±¾±ÈÑ¡ÎļþÖзϱêÌõ¼þÌÞ³ýÎÞЧ±êÊé ¡£

2¡¢¶ÔͶѡÎļþ¾ÙÐÐÆðÔ´ÆÀÉó ¡£ÆÀѡίԱ»á½«¶ÔͶѡÈ˵ÄͶѡÎļþÊÇ·ñÇкϱÈÑ¡ÎļþµÄÏà¹ØÒªÇó£¬ÊÇ·ñÍêÕû£¬ÈôÓÐÖØ´óÒÅ©½«²»Óè½øÈëÏêϸÆÀÉó ¡£

3¡¢×ʸñºóÉó

3.1±¾¹¤³Ì½ÓÄÉ×ʸñºóÉó£¬ÔÚÆÀѡǰƾ֤±ÈÑ¡ÎļþµÄ»®¶¨¶ÔͶѡÈ˾ÙÐÐ×ʸñÉó²é£¬Éó²éÆäÊÇ·ñÓÐÄÜÁ¦ºÍÌõ¼þÓÐÓõØÍÆÐÐÌõÔ¼ÒåÎñ ¡£

3.2×ʸñÉó²éµÄ¸÷ÏîÄÚÈÝ£¬ÆÀί½«ÑÏ¿áÆ¾Ö¤¡°×ʸñºóÉóÐëÒª¼°¸ñÌõ¼þ±ê×¼¡±¾ÙÐÐÆÀÉó ¡£×ʸñºóÉóÇ·ºà¹ýÔòͶѡÎļþ½«±»·´¶Ô ¡£

3.3ÆÀѡίԱ»á½«ÓÚÆÀѡ֮ǰ¶Ô¸÷ͶѡÈ˵ÄͶѡ×ʸñ¾ÙÐÐÉó²é£¬×ʸñºóÉóÎļþȱÏî»ò´ï²»µ½±¾Îļþ»®¶¨µÄͶѡÈË£¬ÆÀѡίԱ»á½«¶ÔÆä×÷³öÇ·ºà¹ýµÄ´¦Öóͷ£ ¡£

4¡¢ÏêϸÆÀÉó ¡£¶Ôͨ¹ýÆðÔ´ÆÀÉóµÄͶѡÎļþ¾ÙÐÐÏêϸÆÀÉó ¡£

5¡¢½ÓÄÉ×îµÍ¼ÛÆÀÑ¡·¨£º×îµÍ±¨¼ÛÖÐÑ¡ ¡£

¸½£º×ʸñºóÉóÐëÒª¼°¸ñÌõ¼þ±ê×¼

·Ç·²¹ú¼Ê(ÖйúÇø)-¹Ù·½ÍøÕ¾

×ʸñÉó²éÒªÇóÈçÏ£ºÒÔÉÏ֤ʵÖÊÁϰ´±¸×¢ÖÐÒªÇó×°¶©ÔÚͶѡÎļþÖУ¬Ö¤ÊµÖÊÁÏÒªÇåÎú¿É±æ£¬²»È»²»¿Éͨ¹ý×ʸñÉó²é ¡£


µÚËÄÕ ?ͶѡÎļþÃûÌÃ

Õý±¾»ò¸±±¾




·Ç·²¹ú¼Ê

ÔÆÊý¾ÝÖÐÐÄÏîĿһÆÚ¹¤³Ì¹©Åäµç¹¤³ÌÊ©¹¤Í¼Éè¼Æ



Ͷ ±ê ÎÄ ¼þ


±ÈÑ¡±àºÅ£º



Ïî Ä¿

Ãû³Æ£º³£É½ÔÆÊý¾ÝÖÐÐÄÏîĿһÆÚ¹¤³Ì¹©Åäµç¹¤³Ì ? ? ? ? ? ? ? ? ? ? ? ? ? ? ? ? ?

? ? ? ? ? ? ? ? ÕÐ ?±ê ?

ÈË£º·Ç·²¹ú¼Ê ? ? ? ? ? ? ? ? ? ? ? ? ? ? ? ? ?

? ? ? ? ? ? ? ? Ͷ ?±ê ?

ÈË£º ? ? ? ? ? ? ? ? ? ? ? ? ? £¨¹«Õ£©

? ? ? ? ? ? ? ? ·¨¶¨´ú±íÈË»òÊÚȨίÍÐÈË£º ? ? ? ? £¨¸ÇÕ»òÇ©×Ö£©


? ? ? ? ? ? ? ? ?ÈÕ ? ? ?ÆÚ£º ? ? ?Äê ? ? Ô ? ? ÈÕ



Ŀ ? ?¼

Ò»¡¢ ?Ͷѡº¯

¶þ¡¢ ?·¨¶¨´ú±íÈËÉí·Ý֤ʵÊé

? ? ? ? ? ? ? ? ? ? ? ? ·¨¶¨´ú±íÈËÉí·Ý¸´Ó¡¼þ

? ? ? ? ? ? ? ? ? Èý¡¢·¨¶¨´ú±íÈËÊÚȨίÍÐÊé

? ? ? ? ? ? ? ? ? ? ? ±»ÊÚȨÈËÉí·ÝÖ¤¸´Ó¡¼þ

? ? ? ? ? ? ? ? ? ËÄ¡¢Í¶Ñ¡×ÊÖÊ֤ʵÎļþ

? ? ? ? ? ? ? ? ? Î塢ͶѡÈËÒÔΪÐèÒªÌá½»µÄÆäËü×ÊÁÏ






¸½¼þ1

Ͷѡº¯

Ö£º ? ? ?£¨±ÈÑ¡ÈË£© ? ?

ƾ֤¹ó·½ ? ? ? ? ? ? ? ?£¨ÏîÄ¿Ãû³Æ£© ±ÈÑ ¡£¨±ÈÑ¡±àºÅΪ ? ? ? ? ? ?

£©µÄ±Èѡͨ¸æ¡¢±ÈÑ¡Îļþ¼°Ïà¹Ø×ÊÁÏ£¬ÎÒ·½Ô¸Òâ°´±¾ÏîÄ¿±ÈÑ¡Îļþ»®¶¨ºÍ2002Äê¹ú¼Ò·¢¸ÄίºÍ½¨É貿½ÒÏþµÄ¡¶¹¤³ÌÉè¼ÆÊշѱê×¼¡·£¬Æ¾Ö¤Êг¡ÐÐÇéÍŽ᱾µ¥Î»ÏÖÕæÏàÐμÆÈ¡±¾ÏîÄ¿Éè¼ÆÊÕ·Ñ£¬Í¶Ñ¡±¨¼ÛΪ£ºÈËÃñ±Ò£¨´óд£© ? ? ? ?

ÔªRMB ? ? ? ?Ôª£¬¼ç¸º±¾ÏîÄ¿µÄÉè¼ÆÊÂÇé²¢ÌṩÏà¹Ø·þÎñ ¡£°ü¹ÜÔÚÇ©ÊðÌõÔ¼ºó ? ?

ÈÕÀúÌìÄÚÍ걾ǮÌõÔ¼µÄËùÓÐÉè¼ÆÊÂÇ飬Éè¼Æ¹¤ÆÚ´ÓÌõÔ¼ÉúЧ֮ÈÕÆð¼Æ ¡£Éè¼ÆÖÊÁ¿Îª ? ? ?  ¡£²¢ÕýʽÊÚȨµÄÏÂÊöÇ©×ÖÈË(ÐÕÃû) ?£¨Ö°Îñ£©

´ú±íͶѡÈË ? ? ? ?£¨Í¶Ñ¡ÈËÃû³Æ£©£¬Ìá½»±ÈÑ¡ÎļþÒªÇóµÄÈ«Ì×ͶѡÎļþ£¬°üÀ¨£º

1¡¢±ÈÑ¡ÎļþÖÐÒªÇóµÄͶѡÎļþ£»

2¡¢ÆäËû×ÊÁÏ ¡£

¾Ý´Ëº¯£¬Ç©×ÖÈË×ÈÐû²¼ÔÞ³ÉÈçÏ£º

1¡¢ÎÒ·½ÒÑÏêϸÉóºË²¢È·ÈÏËùÓбÈÑ¡Îļþ£¬°üÀ¨ÐÞ¸ÄÎļþ£¨ÈôÓÐʱ£©¼°Óйظ½¼þ ¡£

2¡¢Ò»µ©ÎÒ·½ÖÐÑ¡£¬ÎÒ·½½«Æ¾Ö¤Í¶Ñ¡ÎļþÖеÄÔÊÐí×齨ÏîÄ¿Éè¼Æ×飬ÓÉͶѡÎļþËùÔÊÐíµÄÉè¼ÆÖ°Ô±Í걾ǮÏîÄ¿µÄËùÓÐÉè¼ÆÊÂÇ飬°ü¹ÜÔÚδÕ÷µÃ±ÈÑ¡ÈËÔ޳ɵÄÌõ¼þÏÂÎȹ̻»Ö÷ÒªÉè¼ÆÖ°Ô±£¬°ü¹Ü°´Í¶Ñ¡º¯ÖÐÔÊÐíµÄÉè¼ÆÖÜÆÚ


Íê³É²¢ÌṩÏìÓ¦µÄ·þÎñ ¡£

3¡¢ÎÒ·½ÔÞ³ÉËùÌá½»µÄͶѡÎļþÔÚ±ÈÑ¡Îļþ»®¶¨µÄͶѡÓÐÓÃÏÞÆÚÄÚÓÐÓã¬ÔÚ´Ëʱ´úÄÚÈôÊÇÖÐÑ¡£¬ÎÒ·½½«ÊÜ´ËÔ¼Êø ¡£

4¡¢³ý·ÇÁíÍâ¸æ¿¢Ð­Òé²¢ÉúЧ£¬¹ó·½µÄÖÐѡ֪ͨÊéºÍ±¾Í¶Ñ¡Îļþ½«³ÉÎªÔ¼ÊøË«·½µÄÌõÔ¼ÎļþµÄ×é³É²¿·Ö ¡£

5¡¢ÆäËûÔö²¹ËµÃ÷£º ? ? ? ? ? ? ?£¨Ôö²¹ËµÃ÷ÊÂÏÓ뱾ͶѡÓйصÄÒ»ÇÐÕýʽÍùÀ´Í¨Ñ¶Çë¼Ä£º


Ͷ ±ê ÈË£º ? ? ? ? ? ? ? ? ? ? ? ? ? ? ?£¨¸ÇÕ£©


·¨¶¨´ú±íÈË»òÊÚȨίÍÐÈË£º ? ?£¨Ó¡Õ»òÇ©×Ö£© ? ? ?


µ¥Î»µØÖ·£º ? ? ? ? ? ? ? ? ? ? ? ? ? ? ? ? ? ?


µç»°£º ? ? ? ? ? ? ? ´«Õ棺 ? ? ? ? ? ? ? ? ? ?


ÈÕÆÚ£º ? ? ?Äê ? ? ?Ô ? ? ? ÈÕ







¸½¼þ2

·¨¶¨´ú±íÈËÉí·Ý֤ʵÊé


µ¥Î»Ãû³Æ£º ? ? ? ? ? ? ? ? ? ? ? ? ? ? ? ?


µ¥Î»ÐÔ×Ó£º ? ? ? ? ? ? ? ? ? ? ? ? ? ? ? ?


µØ ? Ö·£º ? ? ? ? ? ? ? ? ? ? ? ? ? ? ? ? ?


½¨Éèʱ¼ä£º ? ? ? ? ? Äê ? ? ? ? Ô ? ? ? ? ÈÕ


ı»®ÏÞÆÚ£º ? ? ? ? ? ? ? ? ? ? ? ? ? ? ? ? ? ?


ÐÕÃû£º ? ? ? ? ? ÐԱ𣺠? ? ? ?ÄêË꣺ ? ? ? ? ? Ö°Îñ£º ? ? ? ? ?


ϵ ? ? ? ? ? ? ? ? ? ? ? ? ? µÄ·¨¶¨´ú±íÈË ¡£


ÌØ´Ë֤ʵ ¡£



ͶѡÈË£º ? ? ? ? ? ? £¨¸ÇÕ£©



? ? ?Äê ? ? ÔÂ ? ? ÈÕ

£¨ºóÒ³¸½Éí·ÝÖ¤¸´Ó¡¼þ£©


¸½¼þ3

·¨¶¨´ú±íÈËÊÚȨίÍÐÊé


±¾ÊÚȨίÍÐÊéÉùÃ÷£ºÎÒ ? ? ? ? ? ? £¨ÐÕÃû£©Ïµ ? ? ? ? ? ? ? ? ? ?µÄ·¨¶¨´ú±íÈË£¬ÏÖÊÚȨίÍÐ ?

£¨µ¥Î»Ãû³Æ£© ? ? µÄ ? ? ? ? ΪÎÒ¹«Ë¾ÊÚȨ´úÀíÈË£¬ÒÔ±¾¹«Ë¾µÄÃûÒå¼ÓÈ룺 ? ? ? ? ? ? ? ? ? ? ? ? ? ? ?

µÄͶѡÔ˶¯ ¡£´úÀíÈËÔÚ¿ªÑ¡¡¢ÆÀÑ¡¡¢ÌõԼ̸ÅÐÀú³ÌÖÐËùÇ©ÊðµÄÒ»ÇÐÎļþºÍ´¦Öóͷ£ÓëÖ®ÓйصÄÒ»ÇÐÊÂÎñ£¬ÎÒ¾ùÓèÒÔÈÏ¿É ¡£



ÊÚȨίÍÐÈÕÆÚ£º ? ? ?Äê ? ?Ô ? ?ÈÕÖÁ ? ? Äê ? ?Ô ? ?ÈÕ


´úÀíÈËÎÞתίȨ ¡£ÌØ´Ë֤ʵ



Ͷ ?±ê ?ÈË£º ? ? ? ? ? ? ? ? ? ? ? ?£¨¸Çµ¥Î»Õ£©


·¨¶¨´ú±íÈË£º ? ? ? ? ? ? ? ? ? ? ?£¨Ç©×Ö»ò¸ÇÕ£©


Éí·ÝÖ¤ºÅÂ룺 ? ? ? ? ? ? ? ? ? ? ? ? ? ? ? ? ? ? ? ? ? ? ? ? ? ? ? ? ? ? ? ? ? ? ? ?



ίÍдúÀíÈË£º ? ? ? ? ? ? ? ? ? ? ? ? ? ?£¨Ç©×Ö£©


Éí·ÝÖ¤ºÅÂ룺 ? ? ? ? ? ? ? ? ? ? ? ? ? ? ? ? ?


? ? ? ?Äê ? ? ? ?ÔÂ ? ? ? ?ÈÕ






ÍøÕ¾µØÍ¼